住建部:实施城市更新行动可复制经验做法清单(第一批30例)

发布时间:2022-12-02 15:41:57 Clicks:0

image.png


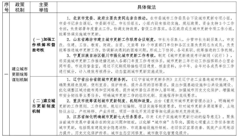
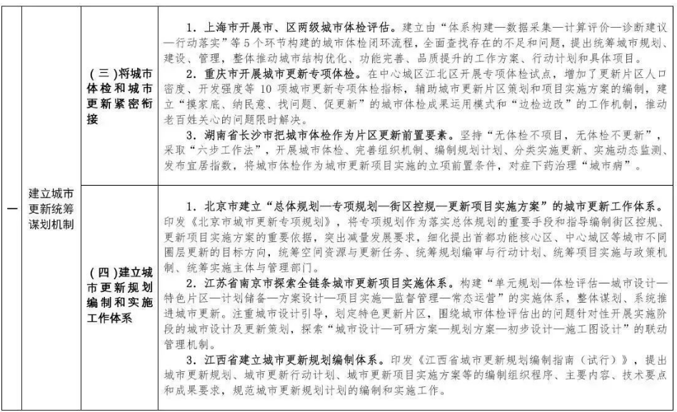
为贯彻落实党中央、国务院关于实施城市更新行动的决策部署,各地积极探索城市更新统筹谋划机制、可持续模式和配套支持政策等,取得较好成效。近期,住房和城乡建设部总结城市更新试点城市和各地经验做法,印发《实施城市更新行动可复制经验做法清单(第一批)》。

image.png

image.png

image.png

image.png

image.png


发布评论

028工作室零二八提供技术支持